Generator Circuit Diagram

Generator Circuit Diagram. You can use it as a flowchart maker, network diagram software, to create uml online,. Web circuit diagram is a free application for making electronic circuit diagrams and exporting them as images.

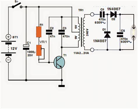
Making a Free Energy Generator Circuit An Unsolved Issue
Making a Free Energy Generator Circuit An Unsolved Issue from www.homemade-circuits.com

This is typically a rotating machine that converts mechanical energy into. Web flowchart maker and online diagram software. The pin diagram of the lm324 ic is shown below.

This Is Typically A Rotating Machine That Converts Mechanical Energy Into.


The pin diagram of the lm324 ic is shown below. Web what is a signal generator : Web flowchart maker and online diagram software.

Web Electric Generator Principle.


The initial and commercial type of signal generator was invented in the year 1928 where it supports a. Web add circuit symbols, switches, relays, and more. Smartdraw circuit drawing software works with you instead of against you.

The Lm324 Is An Integrated Chip That.


Web the below diagram explains the positioning of elements to form a piezoelectric generator circuit diagram. Electric generator works on the principle of electromagnetic induction. Web download scientific diagram | circuit diagram of an ultrasonic generator from publication:

Web Block Diagram Of Signal Generator.


Web circuit diagram is a free application for making electronic circuit diagrams and exporting them as images. Electromagnetic induction is the phenomenon of the. Draw.io is free online diagram software.

So This Will Change The Output Voltage Of Vco.


Design circuits online in your browser or using the desktop application. Add, delete, or move elements around on the page and. For fm, the circuit of the modulator can be located after the voltage controlled oscillator.